选择栏目
机构介绍
学会之窗
新闻中心
学术园地
继教科普
政策法规
热点专题
名医名院
期刊汇要
养生保健
下载中心
关于我们
网站首页
机构介绍
学会之窗
新闻中心
学术园地
继教科普
政策法规
热点专题
期刊汇要
下载中心
中心简介
|
中心领导
|
徽标简介
|
组织结构
|
职责分工
|
发展战略
|
成立仪式
|
党建之窗
|
预决算公开
江苏省中医药学会
|
江苏省中西医结合学会
|
江苏省针灸学会
图片新闻
|
通知公告
|
国际国内
|
省内快讯
学术活动
继续教育
|
科普动态
行业政策
|
相关法规
|
学会规章
江苏省中医药发展论坛
|
江苏中医药年度十大新闻与新闻人物
|
专业委员会换届
名院简介
|
名科风采
|
名医长廊
江苏中医药
|
江苏中医药系统学会《会讯》
会员管理办法
您的位置:
首页 >> 学会之窗 >> 江苏省中西医结合学会 >> 会员管理办法
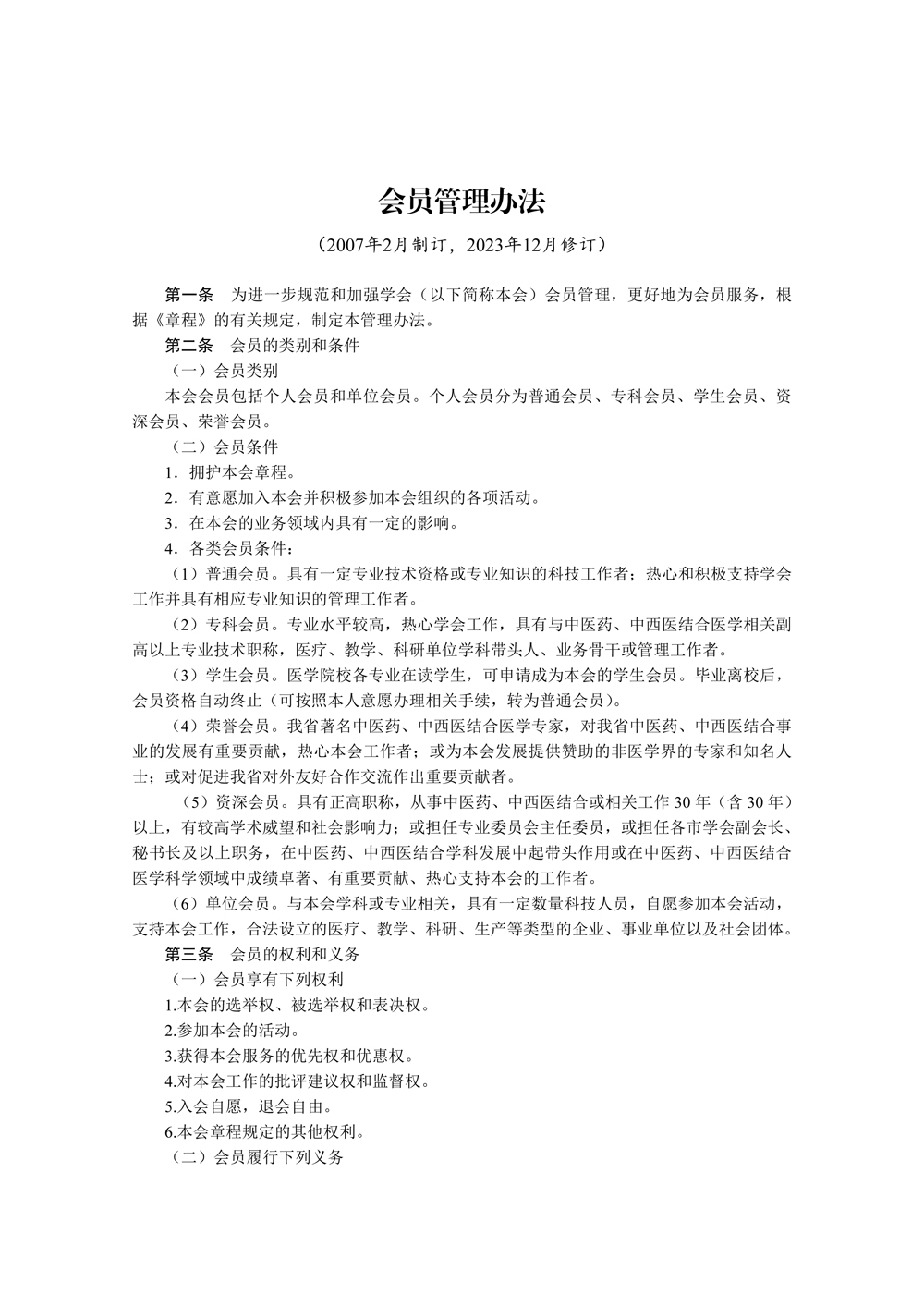
江苏省中西医结合学会会员管理办法
点击次数:3941次
2023-10-10
学会简介
学会章程
理事会
第九届理事会(2023.9-)
第八届理事会(2016.9-)
第七届理事会(2011.8-2016.9)
往届理事会
专业委员会负责人
专业委员会名称与成员
211 活血化瘀专业委员会
212 普通外科专业委员会
213 妇产科专业委员会
214 儿科专业委员会
215 眼科专业委员会
216 耳鼻咽喉科专业委员会
217 皮肤科专业委员会
218 骨伤科专业委员会
219 肿瘤专业委员会
220 急诊专业委员会
221 老年医学专业委员会
222 护理专业委员会
223 心血管专业委员会
224 肝病专业委员会
225 消化系统专业委员会
226 呼吸系统专业委员会
227 肾病专业委员会
228 生殖医学专业委员会
229 脑病专业委员会
230 内分泌专业委员会
231 疼痛专业委员会
232 风湿病专业委员会
233 外治法专业委员会
234 脊柱医学专业委员会
235 心身医学专业委员会
236 周围血管病专业委员会
237 泌尿外科专业委员会
238 乳腺病专业委员会
239 口腔疾病专业委员会
240 重症医学专业委员会
241 灾害医学专业委员会
242 临床药学专业委员会
243 烧伤专业委员会
244 检验医学专业委员会
245 麻醉专业委员会
246 医学美容专业委员会
247 大肠肛门病专业委员会
248 影像诊断专业委员会
249 影像技术专业委员会
250 神经外科专业委员会
251 亚健康专业委员会
252 超声医学专业委员会
254 围产医学专业委员会
255 脑心同治专业委员会
256 肿瘤放疗专业委员会
257 医院制剂专业委员会
258 感染病专业委员会
259 炎症性肠病专业委员会
260 运动医学专业委员会
261 男科专业委员会
262 态靶辨治研究专业委员会
263 病理学专业委员会
264 盆底疾病专业委员会
265 康复医学专业委员会
266 双心医学专业委员会
267 青年研究委员会
268 睡眠医学专业委员会
269 消化内镜专业委员会
270 变态反应专业委员会
271 骨质疏松专业委员会
272 围手术期专业委员会
273 数智医疗专业委员会
274 血液病专业委员会
275 罕见病专业委员会
276 循证医学专业委员会
277 健康体重管理专业委员会
278 科普宣传专业委员会
会员管理办法
会员号:
密 码:
会员证书查询
委员证书查询
学分证书查询
各市中医药系统学会网站
南京市中医药学会
无锡市中医药学会
无锡市针灸学会
版权所有 © 2013 江苏中医药信息网
苏ICP备2020049628号
技术支持:
光芒科技
Copyright @ 2013 www.jstcm.com All Rights Reserved
主办单位:江苏省中医药发展研究中心、江苏省中医药学会、江苏省中西医结合学会、江苏省针灸学会
苏公网安备 32010602011101号